
看看這個行不?我不是電工,業余畫畫。
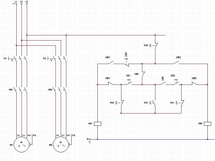
工作過程:
1. 按下SB1,KM1啟動并自鎖,實現先啟動電機M1;然后可以按下SB4啟動KM2并自鎖,實現后啟動電機M2。按下SB2停止電機M1,實現先停止;再按下SB3停止電機M2,實現后停止。
2. 單獨按下SB4,同時啟動KM1和KM2實現電機M1和電機M2同時啟動并自鎖,按下SB3同時停止電機M1和電機M2。
3. 以上先后次序不能亂,即SB1-(電機M1先啟動)-SB4-(電機M2啟動)-SB2-(電機M1停止)-SB3(電機M2停止)。
4. 考試就是這樣,不嫌麻煩,也不管實用否,故意弄點門檻,玩玩你的思維。
畫的也不規范,大概就這么個意思吧
修改后的圖

[ 此帖被hds1990在2012-05-30 23:53重新編輯 ]